
紫苏作为国家卫生健康委员会首批认定的药食同源物质之一,是兼具历史底蕴与现代价值的经典植物。它从餐桌调味、中医入药,一路走向食品、护肤品、医药健康等前沿领域。依托现代科学研究,这株古老的东方植物正被赋予新的生命力,为可持续的健康生活提供多元选择。
一、穿越千年的东方植物:紫苏的历史与身份
紫苏(Perilla frutescens (L.) Britton)为唇形科紫苏属一年生草本植物,在我国已有两千余年栽培与食用历史。其入药始载于《名医别录》;《神农本草经》以“水苏” 之名收录,载其 “主下气,辟口臭,去毒,辟恶”;《本草纲目》更详述其 “味辛入气分,色紫入血分”,可发汗解肌、理气宽中、和血散血,为历代常用药食之材。民间常以紫苏叶烹鱼去腥、煮茶散寒,紫苏籽榨油滋补,充分体现了其药食同源的传统应用价值。

现代科学视角下,紫苏被视为一座天然活性成分宝库。如下图1,它富含酚酸、多不饱和脂肪酸、萜类、多糖、类黄酮五大类活性物质,这些成分相互协同,其应用价值得到了科学验证。

图1 紫苏主要活性成分作用机制及实验证据
二、科学视角:紫苏的五大核心成分与应用价值
如下图2,这些成分协同作用,让紫苏兼具内服滋养、外用护理的双重价值,是一种应用广泛的天然植物原料。

图2 紫苏生物活性物质的功能
1. 酚酸类:肌肤修护与抗氧化
以迷迭香酸、咖啡酸为代表,研究表明其具有良好的抗氧化能力,有助于清除自由基。在护肤品应用中,可帮助修护肌肤屏障,缓解因外界环境引起的肌肤泛红与不适,提升肌肤的耐受力。
2. 脂肪酸类:优质的植物营养来源
紫苏籽中α-亚麻酸含量较高,属于人体必需Omega-3不饱和脂肪酸,可在体内转化为EPA和DHA,参与人体血脂代谢与心血管健康维护,对认知与情绪调节也有一定的辅助作用,是中老年人群、脑力工作者的优质营养来源之一。
3. 萜类化合物:天然的舒缓因子
以紫苏醛、柠檬烯为核心,具有天然的植物芬芳与抑菌特性。在日常生活中,可用于食品保鲜,其挥发性成分也能帮助舒缓情绪,营造放松的氛围。
4. 紫苏多糖:探索免疫支持的新路径
作为一种天然活性成分,紫苏多糖在研究中显示出对肠道菌群平衡的积极影响,有助于维持肠道健康,进而支持身体抵抗力的提升。
5. 类黄酮:抗氧化与皮肤修护作用
包含木犀草素、花青素等,具有一定的抗氧化能力,可辅助改善肌肤暗沉、舒缓皮肤轻微炎症,是功能食品与护肤品中的常用原料。
三、跨界应用:紫苏赋能四大健康产业
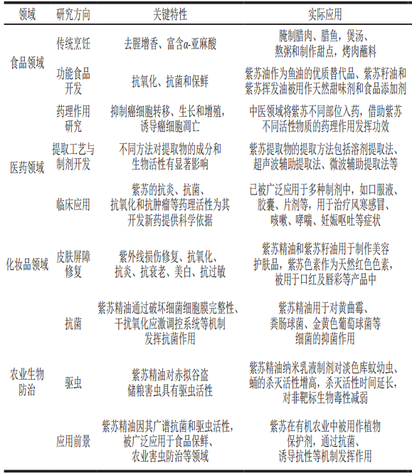
紫苏在食品、医药、化妆品及农业生物防治等领域展现出广泛的应用价值(下图3),其丰富的活性成分为多功能开发提供了重要基础。

图3 紫苏在不同领域的应用现状
1. 功能食品:天然营养的日常补充
紫苏籽油、紫苏蛋白、紫苏多糖、籽粕提取物等已广泛用于营养油、软胶囊、固体饮料、益生菌食品等产品中。尤其紫苏粕的高值化利用,将榨油副产物转化为富含迷迭香酸与木犀草素的功能原料,兼顾绿色低碳与营养价值,契合现代“零废弃”产业趋势。
2. 医药健康:天然温和的辅助方案
现代药理研究表明,紫苏提取物具有一定的舒缓炎症、抗过敏、神经保护相关作用,可作为辅助成分用于相关产品的开发,其天然温和、安全性高,适合作为日常调养的辅助选择。
3. 护肤品:敏感肌热门护理成分
紫苏凭借舒缓修护、抗氧化、保湿等特点,是敏感肌护理、日常护肤产品中的常用植物原料。其提取物可辅助减轻紫外线对皮肤的轻微损伤、舒缓皮肤泛红、改善皮肤干燥状态,提升皮肤水润度。
4. 农业与食品保鲜:绿色天然防腐剂
紫苏精油具有一定的抑菌、驱虫作用,可用于粮食储存、生鲜保鲜、可降解抗菌包装等领域,可作为化学防腐剂的辅助替代选择,助力绿色农业与食品安全。
四、科技赋能:紫苏产业迈入精准化新时代
如今紫苏开发已告别传统粗加工,进入科技驱动、标准引领的高质量阶段:
1. 品种改良:基因组学与CRISPR编辑技术提升活性成分含量与稳定性;
2. 绿色提取:超临界CO₂萃取、超声辅助提取等技术,提取效率较高、无溶剂残留;
3. 质量标准:指纹图谱、多成分定量实现品质可控可追溯;
4. 递送技术:微胶囊、纳米乳、Pickering乳液解决易氧化、吸收率低等痛点。
科技让紫苏从农产品升级为高附加值天然原料,进一步提升了其安全性与稳定性。
五、传承与创新:让东方植物走向全球健康舞台
紫苏既承载了中华药食同源文化,又符合现代人对天然、安全、健康产品的需求。未来,紫苏将在个性化营养、皮肤护理、绿色生物制造等领域持续探索,为健康产业发展提供支持。坚持以科学为基础、以品质为核心,让这株千年的东方植物,为更多家庭带来科学、安心、长效的健康守护。
特别声明:本文仅为紫苏相关的科普分享,所有内容基于公开的学术研究,不涉及任何产品的功效宣传,亦不构成疾病预防、治疗的相关宣称。
参考文献:
[1] 李政, 徐竟宏, 徐华健, 等. 紫苏活性成分的功能及产业化创新: 从分子机制到跨领域应用[J]. 食品科学, 2025, 46(21): 30-41.
[2] 张婉萍, 陈婕, 王恒, 等. 紫苏叶的活性成分及生物活性研究进展[J]. 食品与发酵工业, 2023, 49(20): 361-368.
[3] 张良琦, 李文姣, 肖美凤. 紫苏不同部位活性成分比较及其药理作用研究进展[J]. 中国中药杂志, 2023, 48(24): 6551-6571.
[4] ERHUNMWUNSEE F, PAN C, YANG K L, et al. Recent development in biological activities and safety concerns of perillaldehyde from perilla plants: a review[J]. Critical Reviews in Food Science and Nutrition, 2022, 62(23): 6328-6340. DOI:10.1080/10408398.2021.1900060.
[5] SUN-WATERHOUSE D X, CHEN X Y, LIU Z H, et al. Transformation from traditional medicine-food homology to modern food-medicine homology[J]. Food & Medicine Homology, 2024, 1(1): 9420014. DOI:10.26599/fmh.2024.9420014.
