
化橘红是源自广东化州的国家地理标志产品,素有“南方人参”的美誉。它取自芸香科植物化州柚或柚的未成熟及近成熟干燥外层果皮,既是广东道地药材 “十大广药”之一,也是我国历史悠久的药食同源食材。从传统的药食两用珍品,到现代科研逐步揭示其活性成分与特性,这一承载千年中医药文化的食材,正以科学、安全、天然的姿态,走进当代家庭的日常健康生活。

结合国际期刊npj Science of Food上的一篇代谢组学研究和传统的应用经验,我们为您全面解读化橘红,让这一药食同源瑰宝更好地服务于大众日常健康。

一、溯源:化州道地,千年传承的珍稀药食食材
化橘红的独特品质,得益于广东化州得天独厚的地理环境。当地土壤富含多种矿物质与微量元素,造就了化橘红独有的成分特征,也是其成为国家地理标志产品的重要原因。化州核心产区产出的化橘红,具备传统认知中质地紧实、茸毛细密的道地特征,移栽别处则品质差异明显。
化橘红的使用历史悠久,在传统应用中一直以药食两用的形式流传。《本草纲目拾遗》等典籍记载其“理气、化痰、止咳” 等传统用途,是民间广为流传的养生食材。传统认为其性味辛、苦、温,归肺、脾二经,常用于日常调理、清润咽喉、舒缓不适等养生场景,是养护肺脾、清润利咽的经典原料。
2024年,化橘红正式列入国家药食同源目录,明确其既可作为传统食材使用,也可作为养生食品原料,安全性与适用性得到官方权威认可,成为现代家庭日常养生的优质选择。
二、科学解读:化橘红的核心成分与养生价值
现代科学研究显示,化橘红含有黄酮类、多糖、挥发油、酚类等多种天然代谢物,其中黄酮类物质占比高,是其核心特征成分。权威代谢组学研究通过精密的仪器分析,系统解析了化橘红的物质基础,为其养生价值提供了客观数据支撑。
1. 润护咽喉,舒缓呼吸道不适
化橘红在传统与现代研究中,均显示出对咽喉清爽、呼吸道舒适的积极作用,是其最具代表性的养生特点。核心成分柚皮苷、7,4'-二羟基黄酮等黄酮类物质,有助于舒缓咽喉干涩、减轻异物感;相关研究表明,化橘红有助于减少黏液分泌、舒缓气道刺激,让呼吸更顺畅;适合长期用嗓、空气环境变化、吸烟人群以及秋冬干燥季节等场景日常养护。
2. 天然抗氧化,助力消化舒适
研究筛选出柚皮苷、柚皮素、紫铆素、7,4'-二羟基黄酮、根皮苷等与抗氧化能力密切相关的标志性成分。这些物质能够帮助清除体内自由基、减轻氧化应激,有助于维持机体的舒适状态。数据显示,化橘红总黄酮含量越高,抗氧化能力越强。
3. 温和调理脾胃,消食解腻
化橘红在传统应用中,常用于饭后解腻、消食化积、舒缓胃胀。现代研究也表明,其活性成分有助于调节肠胃蠕动、改善消化状态,适合饮食油腻、暴饮暴食、饮酒较多、肠胃负担较重的人群日常调理。
4. 温和呵护身体代谢
科研显示,化橘红中的柚皮苷、柚皮素等成分,有助于调节脂质代谢、维持肝脏的健康状态,同时其多糖成分对糖代谢也有温和调节作用,适合关注代谢健康的人群长期温和调理。
三、愈陈愈良:陈化如何科学提升化橘红品质
“愈陈愈良” 是化橘红最独特的品质特点,与陈皮、普洱并称为“三大陈香养生珍品”。代谢组学研究从科学角度揭示了化橘红陈化的真实规律,研究对比陈化1年(CG1)、3年(CG3)、5年(CG5)的化橘红样品,得出重要结论:
1. 外观变化(下图1):陈化时间越长,颜色越深,1年浅棕、3年深棕、5年近黑,是成分自然转化的直观表现;

图1:不同陈化年限化橘红的外观色泽变化。(CG1:陈化1年化橘红;CG3:陈化3年化橘红;CG5:陈化5年化橘红。下同。)
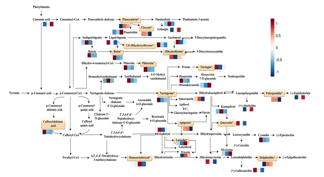
2. 成分变化(下图2):陈化过程中,黄酮生物合成通路是核心代谢路径,14种黄酮类物质发生动态转化,柚皮苷等核心成分呈现先降后升的规律;

图2:陈化过程中黄酮类生物合成通路的动态变化(从左至右的列依次表示CG1、CG3、CG5。红色和蓝色分别代表代谢物上调与下调。)
3. 活性规律(下图3):总黄酮含量与抗氧化能力趋势一致,1年陈最强,5年陈次之,3年陈相对较弱。原因是陈化初期微生物活动导致黄酮暂时降解,后期重新积累,活性逐步回升;

图3:不同陈化年限化橘红的总黄酮含量及抗氧化能力(A:总黄酮含量;B:DPPH 自由基清除能力;C:ABTS阳离子清除能力;D:FRAP还原能力。n=3,不同小写字母表示3组样品经Tukey检验差异具有统计学意义(P<0.05)。)
4. 黄金周期:陈化并非越久越好,1–5年是化橘红口感、成分、养生价值的最佳区间,药性温和、不苦不涩,最适合日常食用。这一科学结论,为化橘红原料筛选、储存、产品开发提供了权威依据,也让消费者能够更理性地选择优质化橘红产品。
四、科学食用:适合全家的温和养生方案
作为药食同源食材,化橘红食用方法简单、口感温和、安全性高,长期适量食用无不适,适合大多数人群日常调理。
1. 适宜人群
关注咽喉舒适、呼吸道清爽的人群;长期用嗓、吸烟、熬夜、饮食油腻的人群;追求天然抗氧化、日常养生的人群;换季、空气干燥、雾霾天气常备养护。
2. 注意事项
体质偏热、易上火人群适量食用;孕妇、婴幼儿建议在专业人士指导下食用;每日用量3–6克为宜,坚持适量、长期调理。
特别声明:本文仅为化橘红相关的食品营养科普分享,数据来源于科研论文中的代谢组学研究数据,不涉及任何产品的功效宣传,亦不构成疾病预防、治疗、诊断等医疗建议。
参考文献:
[1] 中华人民共和国药典委员会编1.中华人民共和国药典(一部)[S].北京:化学工业出版社,2005.
[2] 钟鹏英,张玉超,张芳华,等。基于血清代谢组学分析人参化橘红干预慢性阻塞性肺疾病的代谢机制 [J]. 中南药学,2024, 22 (2): 329-334. DOI:10.7539/j.issn.1672-2981.2024.02.009.
[3] Zhu X T, Li J, Xiao G S, et al. Key metabolic pathways of the aging process of Citri Grandis Exocarpium and its identified potential metabolites associated with antioxidant activity[J]. npj Science of Food, 2025, 9:57. https://doi.org/10.1038/s41538-025-00411-0.
